Monday, July 25, 2016

Helpful Tips for Science or Technology Fair

Today we talked about the science in our world and how we can hook into a personal interest. 
What are some of the science ideas we are considering?

Some very useful sites






Three Key Ideas

Big Idea

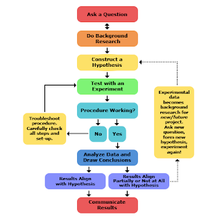
During Week 1 we will cover these three key points and select a topic that that is based on something from their world to start a research investigation.

Be able to identify the difference Science vs. Technology.

Science Fair or Technology Fair is a research investigation.

Select a testable question or invent or improve an item (prototype)

Science Fair

Technology Fair
.



Welcome back to Term 3

Room 1 started the Term off with analysing out end of term E-asTTle Writing.
Many of the students have definitely improved in their writing. Great to see Room 1 writers now include a cool hook in sentence and can independently paragraph.




Comment on how your Term 3 Writing went and what improvements were made in your Term 3 E-asTTle writing sample.